駐車監視員とは、警察署長の委託を受けた法人の下で、地域を巡回し、放置車両の確認や確認標章の取付けなどの仕事を行う人のことであり、法律上の資格が必要とされています。(反則告知をしたり、金銭を徴収したりすることはありません。)
本ガイドラインは、このような駐車監視員の活動方針を定めるものです。
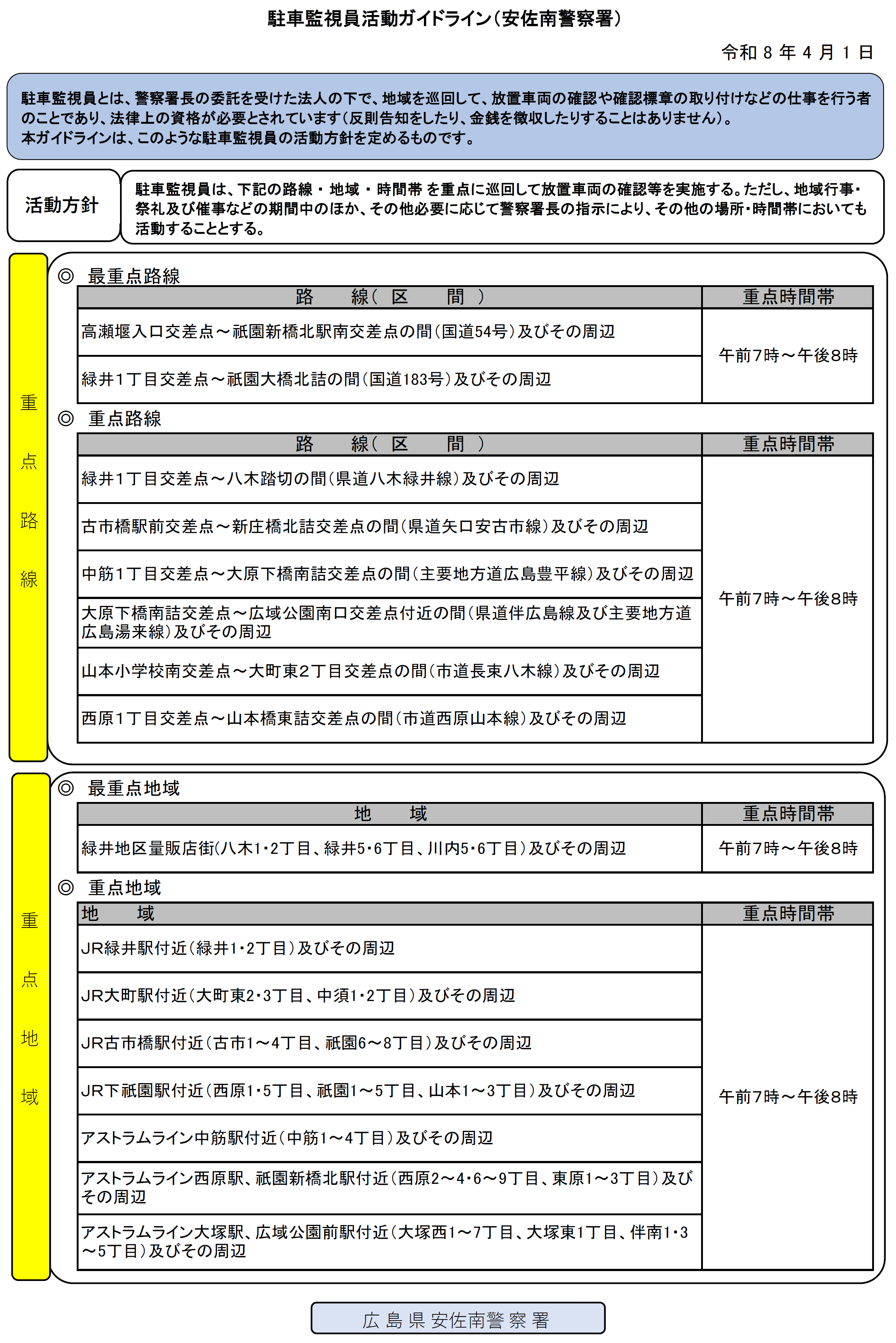
駐車監視員は、下記の路線、地域、時間帯を重点に巡回し、放置車両の確認等を実施する。
ただし、地域行事、祭礼及び催し物等の期間中のほか、その他必要に応じて警察署長の指示により、その他の場所、時間帯においても活動することとする。

令和7年中の駐車監視員活動ガイドライン区域における放置駐車違反確認標章の取付状況は、PDF版で確認できます。